首页
资讯
国际国内
新闻时评
社会综合
法治庆阳
甘肃要闻
庆阳要闻
市州要闻
部门动态
庆阳文旅
县区要闻
西峰
正宁
华池
合水
宁县
庆城
镇原
环县
搜索
联系
登录
个人中心
退出登录
投稿
招文袋
关注我@一枚假装思考的打盹青年
甘肃省2026年度考试录用公务员笔试成绩公布
甘肃组工网
2026-04-08 09:27
摘要:
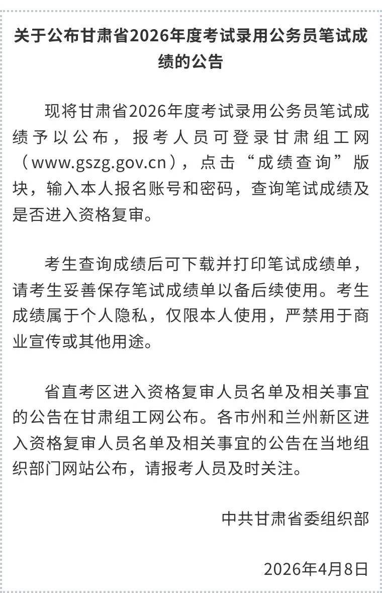
甘肃省2026年度考试录用公务员笔试成绩公布
甘肃
省2026年度考试录用公务员笔试成绩公布
编辑/赵俊阳
未标明由印象庆阳网(www.yinxiangqingyang.com)原创的文章,均为公益转载或由网民自行上传发布。网站所有文章均不代表我站任何观点,请大家自行判断阅读。文章内容包括图片、音视频等如有侵犯您的合法权益,请及时联系我站删除。感谢理解,致敬原创!站务邮箱:931548454@qq.com
甘肃省
笔试
公务员
成绩
年度
收藏
(0)
点赞
(0)
关注我@龙只
您可能感兴趣的文章
民进甘肃省委会2026年社会服务主题年工作动员会召开
2026/4/8
甘肃省实施《中华人民共和国城市居民委员会组织法》办法
2026/4/7
庆阳市3户企业2名企业家荣获甘肃省先进企业和优秀企业家称号
2026/4/4
甘肃省“结对帮扶·爱心甘肃”工程建设 爱心集体和爱心个人评选对象公示
2026/4/3
中共甘肃省委甘肃省人民政府关于锚定农业农村现代化扎实推进乡村全面振兴的实施意见
2026/4/2
热门排行
MORE+
日榜
周榜
月榜
1
南佐遗址——黄土高原上的白色古国
文/
2026/5/14 23:36:00
2
庆阳市直卫健系统开展公益义诊及健康科普知识宣讲活动
文/
2026/5/14 23:24:04
3
环县公安局开展“5·15”打击和防范经济犯罪宣传日活动
文/
2026/5/14 21:53:51
4
西峰区市场监管局石油路市场监管所开展酒类市场专项检查
文/冯亚宏
2026/5/14 19:36:41
5
西峰区肖金镇:纸坊甜瓜提前开园 脆甜抢鲜卖好价
文/毛娜娜
2026/5/14 21:46:28
6
天津援甘前指到庆城县调研东西部协作工作
文/
2026/5/14 23:26:37
1
庆城县:庆城小学举行第44届综合运动会
2026/4/29 19:12:07
2
庆城县:土桥乡杨河村驻村工作队开展免费发放鸡苗帮扶活动
2026/4/28 9:09:22
3
镇原县政协组织开展“相约花海 文化惠民”书画交流采风界别活动
2026/4/29 19:29:39
4
庆阳市委常委会、市政府党组 举行树立和践行正确政绩观学习教育读书班第三次、第四次
2026/5/9 8:52:41
5
南佐遗址——黄土高原上的白色古国
2026/5/14 23:36:00
6
庆阳市五届人大常委会第二十八次会议召开 决定胡志勇为庆阳市人民政府代理市长
2026/5/12 21:05:22
1
庆城县:庆城小学举行第44届综合运动会
2026/4/29 19:12:07
2
庆城县:庆城乡贤会联合民居安物业党支部开展清明祭扫烈士陵园活动
2026/3/31 17:56:04
3
庆城:店户村王家平播种20亩黑柴胡喜获丰收
2026/3/10 19:57:53
4
庆城县:土桥乡杨河村驻村工作队开展免费发放鸡苗帮扶活动
2026/4/28 9:09:22
5
庆城:油菜无人机飞防 助力油菜稳产增收
2026/3/25 11:23:19
6
筑牢安全防线 守护绿色发展——西峰工业园区开展安全环保联合检查暨第一季度指导服务
2026/3/26 10:06:58